Shoichi Matsuda's diary

このブログは移転しました。 https://shoma2da.net/ が新しいブログです。

git

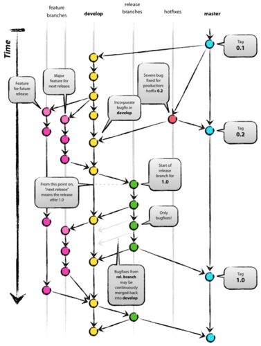
アプリ開発にはGitlab flowが合うと思います

はじめに みなさまのプロジェクトではどのようにバージョン管理を行っているでしょうか。 ここでのバージョン管理とは具体的にはどのようなブランチを作ってどこにマージするか、リリースはどのように進めるかといった事柄を指しています。今日は数あるバー…

GitHubを使ってるならhubコマンドを使うべし

前回の「今さら聞けないgit pushコマンド」に続きGitネタです。 今日はGitHubを使う全てのユーザの方におすすめしたいhubコマンドを紹介します。 hubコマンドとは GitHub社が公開しているコマンドです。 リポジトリはこちら。https://github.com/github/hub …

今さら聞けないgit pushコマンド

git

id:koogawaさんのgitの記事を読みました。 これを読んでそういえばみんな知ってるのかなと思った点があるので書いておきます。 取り上げるのはgitのpush周りのお話です。 (これ以降の記事中のリモートは全てoriginとします。) このコロンは何?? リモート…